
Huina Toys Alloy Model 1715 1 50 Mechanical Loader Model Engineering Digging Rtr Rc Car Huina For Kids Boys Toys Diecasts Toy Vehicles Aliexpress

Fin Fl Filter Lube Spin On Inlinefilters Co Uk
アイドラー アッセン コマツ Pc03 1 ボルトは付きません ゴムクローラー用 誘導輪 社外品 Idler R Pc03 1 Ace Factory 建機パーツストア 通販 Yahoo ショッピング
Rc Pc03 1 のギャラリー

Rc البنزين قطع غيار محركات Walbro 998 813 المكربن ل 1 5 Rc Hpi سباق 5b

Spatial Variability In Sediment Lithology And Sedimentary Processes Along The Japan Trench Use Of Deep Sea Turbidite Records To Reconstruct Past Large Earthquakes Geological Society London Special Publications

Ingersoll Rand G22 R C Generator Filter Service Kit Ebay

Carel Controller Pc03 Pco3000am0 Ebay
アイドラー アッセン コマツ Pc03 1 ボルトは付きません ゴムクローラー用 誘導輪 社外品 Idler R Pc03 1 Ace Factory 建機パーツストア 通販 Yahoo ショッピング

Popular Excavators Komatsu Page 1 Trackyard

Hatz 4 L 41 C Filter Service Kit Ebay

Statistic And Isotopic Characterization Of Deep Sea Sediments In The Western North Pacific Ocean Implications For Genesis Of The Sediment Extremely Enriched In Rare Earth Elements Yasukawa 19 Geochemistry Geophysics

Huina Toys Alloy Model 1715 1 50 Mechanical Loader Model Engineering Digging Rtr Rc Car Huina For Kids Boys Toys Diecasts Toy Vehicles Aliexpress

A Varied Alkyl Chains Of Ruthenium Ii Complexes For Dye Sensitized Solar Cells Dsscs Scientific Net

Water Free Full Text Determination Of Algae And Macrophyte Species Distribution In Three Wastewater Stabilization Ponds Using Metagenomics Analysis Html

Seafloor Morphology And Sediment Magnetic Fabric In A Putative 1771 Meiwa Tsunami Source Region In The Southern Ryukyu Islands Sw Japan Geological Society London Special Publications

Automatic Vmat Planning For Post Operative Prostate Cancer Cases Using Particle Swarm Optimization A Proof Of Concept Study Sciencedirect

Rc Switch Interfaces
Euro Auctions Live Online Bidding Platform

Twisted Hobbys 33 Epp Clik Ng 21 Super Lite Indoor Epp Model Rc 3d Foam Plane Kit

Sdmo R90 K Filter Service Kit W Jd 4045tf2 Eng Ebay

Computer Package 4 Ps Auction We Value The Future Largest In Net Auctions

Fcs Ii Al Merrick Pc Aircore Tri Fin Set Fcs 2 Sorted Surf Shop

Case Uk Construction Parts Ltd

Komatsu Pc02 1a And Pc03 1 Operation And Maintenance Manual

Modeling A Coastal Ecosystem To Estimate Climate Change Mitigation And A Model Demonstration In Tokyo Bay Sciencedirect

Huina Toys Alloy Model 1715 1 50 Mechanical Loader Model Engineering Digging Rtr Rc Car Huina For Kids Boys Toys Diecasts Toy Vehicles Aliexpress

Antique Vintage Photo Post Cards Lot Of 10 Loose Photographic Cards Pc03

Pc03 Name Is Dreaming Of A White Christmas Personalised Apron Willow Printing Design

Huina Toys Alloy Model 1715 1 50 Mechanical Loader Model Engineering Digging Rtr Rc Car Huina For Kids Boys Toys Diecasts Toy Vehicles Aliexpress
Protein Biotinylation Toolkit A Fx Cloning Expression Vectors For Download Scientific Diagram

Huina Toys Alloy Model 1715 1 50 Mechanical Loader Model Engineering Digging Rtr Rc Car Huina For Kids Boys Toys Diecasts Toy Vehicles Aliexpress

Geomagnetic Paleointensity For The Last 100 Kyr From The Sub Antarctic South Atlantic A Tool For Inter Hemispheric Correlation Sciencedirect

Pc03 Name Is Dreaming Of A White Christmas Personalised In Canvas Pr Willow Printing Design

Huina Toys Alloy Model 1715 1 50 Mechanical Loader Model Engineering Digging Rtr Rc Car Huina For Kids Boys Toys Diecasts Toy Vehicles Aliexpress

Evolutionary Transition Between Bee Pollination And Hummingbird Pollination In Salvia Comparing Means Variances And Covariances Of Corolla Traits Benitez Vieyra 19 Journal Of Evolutionary Biology Wiley Online Library
Ingersoll Rand G22 R C Generator Filter Service Kit Ebay

Gws Gws Pc 3 Gyro Switch Gw Pc03 J

China Komatsu Pc Pcmr 1 Mini Excavator Sprocket Pc Drive Sprocket China Pc Sprocket Komatsu Pc Sprocket

Modeling A Coastal Ecosystem To Estimate Climate Change Mitigation And A Model Demonstration In Tokyo Bay Sciencedirect

Hobby Rc Car Truck Motorcycle Body Parts Interior 2pcs 1 8 Rc Rim Hub Tires Rubber Tyres For On Road Racing Rc Car Accessory Toys Hobbies

China Kubota Kx080 3 Track Chain Assy Mini Excavator Undercarriage Parts Track Group Rubber China Kx080 3 Track Group Track Roller Idler Kx080 3 Track Shoe Assy Sprocket Top Roller

Swat Cordura Pocket Case Multicam Airsoft Tiger111hk Area

Gary Blok Garytown Com Cleaned It Up And Added Some Of The Variables Set During Osd This Would Look Cooler On A Physical Machine Make Model Bios Version But

Characterisation Of Cytoplasmic Dna Complementary To Non Retroviral Rna Viruses In Human Cells Scientific Reports

Modeling A Coastal Ecosystem To Estimate Climate Change Mitigation And A Model Demonstration In Tokyo Bay Sciencedirect

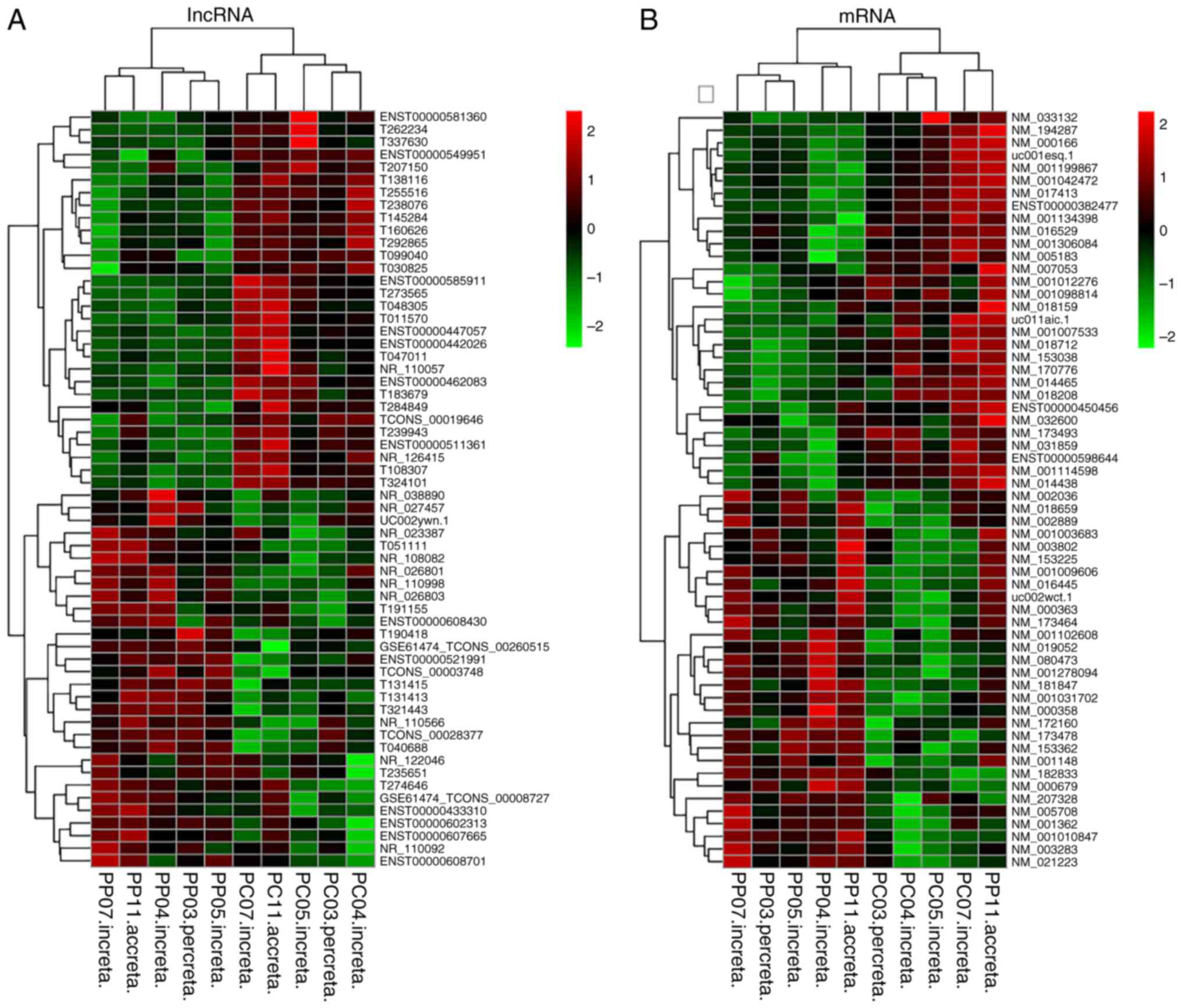
Preliminary Rna Microarray Analysis Of Long Non Coding Rna Expression In Abnormally Invasive Placenta

Modeling A Coastal Ecosystem To Estimate Climate Change Mitigation And A Model Demonstration In Tokyo Bay Sciencedirect

Core I7 Cpu Q 7 Github

Experimental Investigation And Confinement Model Of Composite Confined Concrete Using Steel Jacket And Prestressed Steel Hoop Sciencedirect

A Semi Tryptic Peptide Centric Metaproteomic Mining Approach And Its Potential Utility In Capturing Signatures Of Gut Microbial Proteolysis Microbiome Full Text

Ingersoll Rand R 1300 F Filter Service Kit W Jdeng Year 07 Ebay

Rc Switch Interfaces

Minerals Free Full Text Chemostratigraphic Correlations Of Deep Sea Sediments In The Western North Pacific Ocean A New Constraint On The Distribution Of Mud Highly Enriched In Rare Earth Elements Html

Antique Vintage Photo Post Cards Lot Of 10 Loose Photographic Cards Pc03

Species Interactions And Distinct Microbial Communities In High Arctic Permafrost Affected Cryosols Are Associated With The Ch4 And Co2 Gas Fluxes Altshuler 19 Environmental Microbiology Wiley Online Library

Automatic Vmat Planning For Post Operative Prostate Cancer Cases Using Particle Swarm Optimization A Proof Of Concept Study Physica Medica European Journal Of Medical Physics

Barr Vaporesso

Introduction Of Micro Excavator Pc09 1 In Galeo Series Komatsu

Xeon E5 1607 V2 Github

Makeup Brushes Vegan Makeup Brushes Peaches And Cream

Evidence For Surface Sediment Remobilization By Earthquakes In The Nankai Forearc Region From Sedimentary Records Geological Society London Special Publications
Komatsu Pc03 Auction Results 23 Listings Machinerytrader Com Page 1 Of 1

Rc Switch Interfaces

Yihe 12v Glow Plug Relay Ym For Komatsu Pc03 Pc09fr Pc55mr Gc50 Jv25cw Ck30 Sk0 Automotive Co Ignition Parts

Sustainability Free Full Text Synergies And Trade Offs In Reaching The Sustainable Development Goals Html

Antique Vintage Photo Post Cards Lot Of 10 Loose Photographic Cards Pc03

New Version Portable Powder Coating System Paint Gun Pc03 5 110v 2v Spray Guns Aliexpress

Surpass Hobby Rocket 540 Sensored Brushless Motor V3 Shaft 3 175mm Rc Car Part Hobby Rc Model Vehicle Parts Accessories Co Toys Hobbies

Spatial Impact Of T Cruzi Infection Is Reflected By Spatial Modulation Download Scientific Diagram

New Mini Digger Excavator Rubber Tracks 180x72x38 Nissan Smc Bobcat Hanix 139 00 Picclick Uk

Heavy Duty Cover Slabs

Materials Free Full Text Study On The Thermodynamic Properties Of Concrete Surface During Microwave Deicing Of Airport Pavement Html

Komatsu Pc03 Mini Excavator Tracks Track Size 180x72x37

Huina Toys Alloy Model 1715 1 50 Mechanical Loader Model Engineering Digging Rtr Rc Car Huina For Kids Boys Toys Diecasts Toy Vehicles Aliexpress

Stellar Black Holes And The Origin Of Cosmic Acceleration Arxiv Vanity

Yihe 12v Glow Plug Relay Ym For Komatsu Pc03 Pc09fr Pc55mr Gc50 Jv25cw Ck30 Sk0 Automotive Co Ignition Parts

Parkside Br 21 Ton Coal Wagon Oo Gauge Pc03

Huina Toys Alloy Model 1715 1 50 Mechanical Loader Model Engineering Digging Rtr Rc Car Huina For Kids Boys Toys Diecasts Toy Vehicles Aliexpress
Ingersoll Rand G22 R C Generator Filter Service Kit Ebay

Sprinkled With Love Light Bulb Paper Clip Wp Pc031 0 30 A Trip Down Memory Lane

Rc Switch Interfaces

Rc Switch Interfaces

Pc03 Name Is Dreaming Of A White Christmas Personalised In Canvas Pr Willow Printing Design

Gestational Age Dependent Development Of The Neonatal Metabolome Pediatric Research

Ingersoll Rand G22 R C Generator Filter Service Kit Ebay

Stainless Steel Chassis Armor Guard Protector For 1 10 Rc Traxxas E Revo 2 0 Other Rc Parts Accs Toys Hobbies

Pc03 2 With 2 Stage Adjustable New Portable Powder Coating System Paint Gun Coat Ce Top Quality Power Tool Accessories Aliexpress
Komatsu Pc15mr 1 Auction Results 6 Listings Machinerytrader Com Page 1 Of 1

Pdf Diagnostic Conundrum In A Case Of Solid Papillary Renal Cell Carcinoma

Ravpower Mini Usb Car Charger 24w 4 8a Metal Dual Car Adapter Ismart Rp Pc031 For Sale Online Ebay

Modeling A Coastal Ecosystem To Estimate Climate Change Mitigation And A Model Demonstration In Tokyo Bay Sciencedirect

Influence Of Pcr Cycle Number On 16s Rrna Gene Amplicon Sequencing Of Low Biomass Samples Sciencedirect



