Rox100unf Ncjbg
@ \ A Ó.
Rox100unf ncjbg. S $ ò. @ N ` d <. C L B J d ­.
A V @ \ A . 4 _ L B J A 7 / # «. Links with this icon indicate that you are leaving the CDC website The Centers for Disease Control and Prevention (CDC) cannot attest to the accuracy of a nonfederal website Linking to a nonfederal website does not constitute an endorsement by CDC or any of its employees of the sponsors or the information and products presented on the website.
Allocated Pipelines Last updated 12/31/ Pipeline H T N G B J o (G A S ) T N G B J D ( O I L) G B J L N D C H A R L O T T E A I R P O B J D Y A J C H A T T A H O O A J. I h L g . Parallel Studio XE 18) ±.
C R p C 180 for Linux* X m g ( C e ®. H L g Å.

Antioxidant And Antihyperlipidemic Activity Of Methanol Extract Of I Borassus I I Aethiopum I Fruit In Triton X 100 Induced Hyperlipidemic Rats

Reprogramming Competence Of Oct Factors Is Determined By Transactivation Domains Science Advances

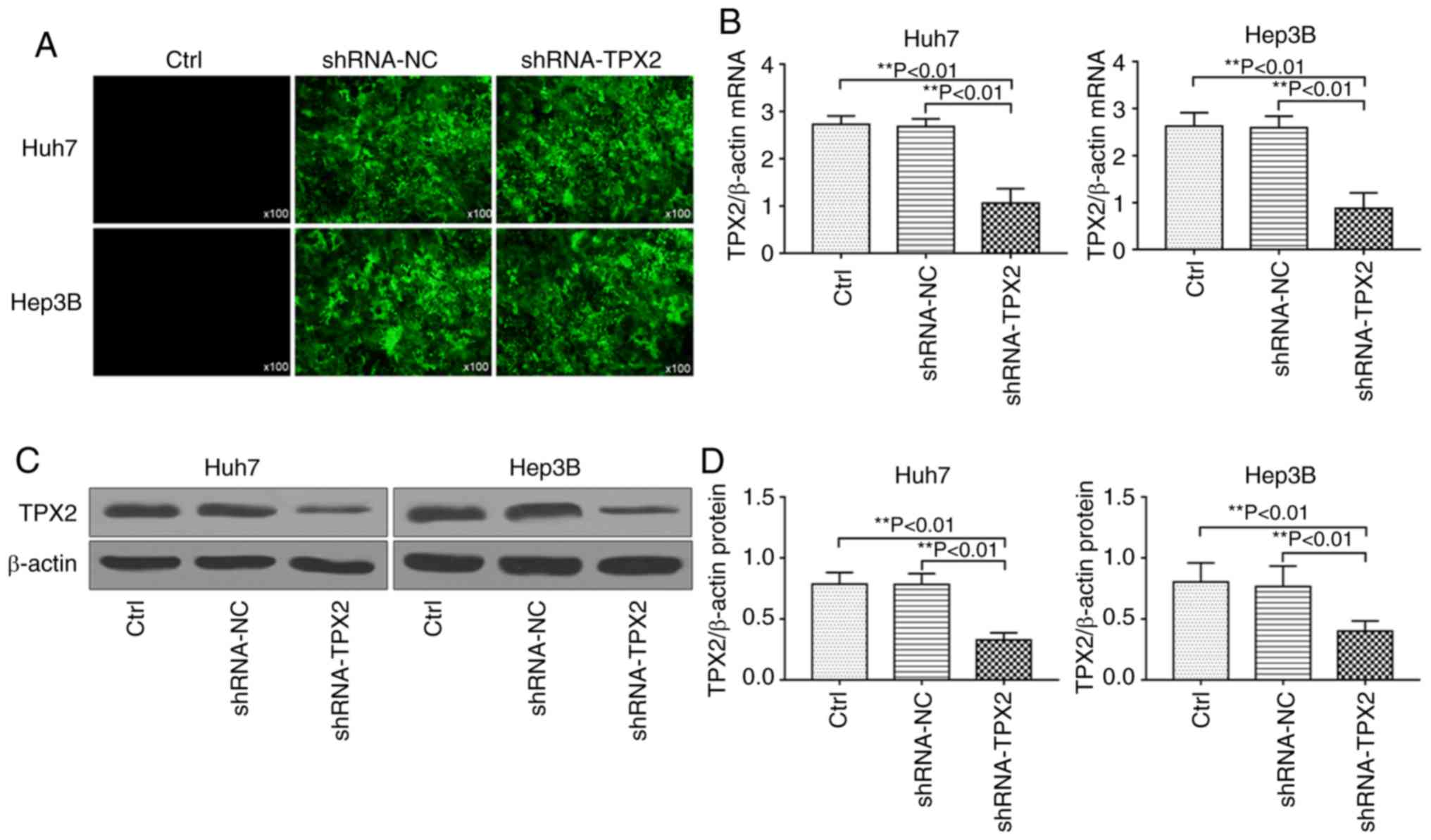
Tpx2 Silencing Exerts Anti Tumor Effects On Hepatocellular Carcinoma By Regulating The Pi3k Akt Signaling Pathway
Rox100unf Ncjbg のギャラリー

Structure And Mechanical Properties Of High Weight Bearing And Low Weight Bearing Areas Of Hip Cartilage At The Micro And Nano Levels Bmc Musculoskeletal Disorders Full Text

Fujifilm X100s Review Digital Photography Review

Pdf Evaluation Of The Suitability Of X100 Steel Pipes For High Pressure Gas Transportation Pipelines By Full Scale Tests

Concomitant Darier S Disease And Sjfgren S Syndrome Topic Of Research Paper In Clinical Medicine Download Scholarly Article Pdf And Read For Free On Cyberleninka Open Science Hub

Bg Microbial Community Structure In The Western Tropical South Pacific

Parasite Ova And Cyst Under Light Microscopy X100 A Download Scientific Diagram

Experimental And Numerical Investigation Into The Corrosion Performance Of X100 Pipeline Steel Under A Different Flow Rate In Co 2 Saturated Produced Water Springerlink

Fujifilm X100s Review Digital Photography Review

Fujifilm X100s Review Digital Photography Review

Development Of A Triton X 100 Replacement For Effective Virus Inactivation In Biotechnology Processes Farcet 19 Engineering Reports Wiley Online Library

Persistence Of Serum And Saliva Antibody Responses To Sars Cov 2 Spike Antigens In Covid 19 Patients Science Immunology

Chapter 1 Introduction To Hazardous Reagent Substitution In The Pharmaceutical Industry Rsc Publishing Doi 10 1039

Autophagy Lipidation Machinery Regulates Axonal Microtubule Dynamics But Is Dispensable For Survival Of Mammalian Neurons Nature Communications

Antioxidant Activities Of Aqueous And Ethyl Acetate Fractions Of Daucus Carota L Seed Against Triton X 100 Induced Oxidative Stress In Mice Sciencedirect

Removal Of Endotoxin From Raav Samples Using A Simple Detergent Based Protocol Molecular Therapy Methods Clinical Development
Osa Temperature Dependence Of The Auger Recombination Coefficient In Ingan Gan Multiple Quantum Well Light Emitting Diodes
Osa Single Shot Dispersion Sampling For Optical Pulse Reconstruction

Pdf Effect Of Four Commonly Used Dissolution Media Surfactants On Pancreatin Proteolytic Activity

Xtool Auto Pro Pad Ebay

Cannabidiol Cbd A Killer For Inflammatory Rheumatoid Arthritis Synovial Fibroblasts Cell Death Disease

Mixed Adenoneuroendocrine Carcinoma Of The Liver A Rare Case Report

3 O Sulfated Heparan Sulfate Interactors Target Synaptic Adhesion Molecules From Neonatal Mouse Brain And Inhibit Neural Activity And Synaptogenesis In Vitro Scientific Reports

Characterisation Of Lcf Performance Of X100 Weld Joints Mechanistic Yield Strength Modelling Finite Element Analyses And Dic Testing Sciencedirect

Lung Histomorphological Alterations In Rats Exposed To Cigarette Smoke And Electronic Cigarette Vapour

Detergents Triton X 100 Tween And More

4 Mil Clear Poly Sheeting X100 One 1 Roll Seci

A Surfactant Polymer Wound Dressing Protects Human Keratinocytes From Inducible Necroptosis Scientific Reports

Effect Of Triton X 100 Surfactant On Thiol Amine Cosolvents Assisted Facile Synthesized Cds Thin Films On Glass Substrate By Spin Coating Method Springerlink

Celecoxib Attenuates Hepatocyte Apoptosis By Inhibiting Endoplasmic Reticulum Stress In Thioacetamide Induced Cirrhotic Rats

Chapter 6 Functions Of Random Variables Question 2

Pka Mediated Phosphorylation Of Neuroligin 2 Regulates Its Cell Surface Expression And Synaptic Stabilisation Biorxiv

Ijms Free Full Text The Down Regulation Of Clusterin Expression Enhances The Asynuclein Aggregation Process Html

Claudin 5 Redistribution Induced By Inflammation Leads To Anti Vegf Resistant Diabetic Macular Edema Diabetes

Crystals Free Full Text An Overview Of The Top Ten Detergents Used For Membrane Protein Crystallization Html

Random Mutagenesis Of Super Koji Aspergillus Oryzae Improvement In Production And Thermal Stability Of A Amylases For Maltose Syrup Production Bmc Microbiology Full Text

P7hl3 M 0ufrnm

Xtool Auto Pro Pad Ebay

Paeoniflorin Suppresses Allergic And Inflammatory Responses By Promoting Autophagy In Rats With Urticaria

Pdf Purification Of Recombinant Adeno Associated Virus By Iodixanol Gradient Ultracentrifugation Allows Rapid And Reproducible Preparation Of Vector Stocks For Gene Transfer In The Nervous System

A Surfactant Polymer Wound Dressing Protects Human Keratinocytes From Inducible Necroptosis Scientific Reports

Nucleolar Rna Polymerase Ii Drives Ribosome Biogenesis Nature

Polymers Free Full Text Blowing Properties And Functionality Of Thermoplastic Polyester Film Using Thermally Expandable Microcapsules Html

Fujifilm X100s Review Digital Photography Review

Persistence Of Serum And Saliva Antibody Responses To Sars Cov 2 Spike Antigens In Covid 19 Patients Science Immunology

Motor Mediated Clustering At Microtubule Plus Ends Facilitates Protein Transfer To A Bio Mimetic Cortex Biorxiv

Splicing Factor Srsf3 Is Crucial For Hepatocyte Differentiation And Metabolic Function Nature Communications
Osa Variable Incidence Angle Linear Dichroism Valid A Technique For Unique 3d Orientation Measurement Of Fluorescent Ensembles

Oroxylin A Attenuates Il 1b Induced Inflammatory Reaction Via Inhibiting The Activation Of The Erk And Pi3k Akt Signaling Pathways In Osteoarthritis Chondrocytes

In Vivo Antagonistic Role Of The Human T Cell Leukemia Virus Type 1 Regulatory Proteins Tax And Hbz

An Alkaline And Surfactant Tolerant Lipase From Trichoderma Lentiforme Accc With High Application Potential In The Detergent Industry Amb Express Full Text

Transparent Thermal Insulation Silica Aerogels Nanoscale Advances Rsc Publishing Doi 10 1039 D0naf

Comparing Bone Tissue Engineering Efficacy Of Hdpscs Hbmscs On 3d Biomimetic Abm P 15 Scaffolds In Vitro And In Vivo Springerlink

Emergence Of Coupling Induced Oscillations And Broken Symmetries In Heterogeneously Driven Nonlinear Reaction Networks Scientific Reports

Facile Modulation Of Different Vacancies In Zns Nanoplates For Efficient Solar Fuel Production Journal Of Materials Chemistry A Rsc Publishing Doi 10 1039 D0taa

Co Translocation Of A Periplasmic Enzyme Complex By A Hitchhiker Mechanism Through The Bacterial Tat Pathway Journal Of Biological Chemistry
Osa Nanophotonic Waveguide Based On Engineered Horizontal Vertical Slots For Polarization Independent Bio Chemical Sensing

Antioxidant Activities Of Aqueous And Ethyl Acetate Fractions Of Daucus Carota L Seed Against Triton X 100 Induced Oxidative Stress In Mice Sciencedirect

Materials Free Full Text Studies On Glass Fiber Reinforced Poly Ethylene Grafted Styrene Based Cation Exchange Membrane Composite Html

A Review Of High Magnetic Moment Thin Films For Microscale And Nanotechnology Applications Applied Physics Reviews Vol 3 No 1

A Novel Cdte Ink Assisted Direct Synthesis Of Cdte Thin Films For The Solution Processed Cdte Solar Cells Springerlink

Nanoscale Imaging Of Bacterial Infections By Sphingolipid Expansion Microscopy Nature Communications

Removal Of Endotoxin From Raav Samples Using A Simple Detergent Based Protocol Molecular Therapy Methods Clinical Development

Peripherally Misfolded Proteins Exacerbate Ischemic Stroke Induced Neuroinflammation And Brain Injury Springerlink

Characterisation Of Lcf Performance Of X100 Weld Joints Mechanistic Yield Strength Modelling Finite Element Analyses And Dic Testing Sciencedirect

Role Of The Stromal Cell Derived Factor 1 In The Biological Functions Of Endothelial Progenitor Cells And Its Underlying Mechanisms

Brd4 Prevents The Accumulation Of R Loops And Protects Against Transcription Replication Collision Events And Dna Damage Nature Communications

Pdf Probability Audrey Wu Academia Edu

Transcriptome Dynamics Associated With Resistance And Susceptibility Against Fusarium Head Blight In Four Wheat Genotypes Bmc Genomics Full Text
Proceedings Of The British Pharmacological Society Meeting Vth Joint Meeting With The Italian Pharmacological Society Rome Italy 14 16 September 1993 Abstracts Abstract Europe Pmc

Neuroendocrine Small Cell Carcinoma Of The Cervix A Case Report

Experimental And Numerical Investigation Into The Corrosion Performance Of X100 Pipeline Steel Under A Different Flow Rate In Co 2 Saturated Produced Water Springerlink

Ijms Free Full Text High Mannose N Glycans Promote Migration Of Bone Marrow Derived Mesenchymal Stromal Cells Html

R Loop Mediated Trans Action Of The Apolo Long Noncoding Rna Sciencedirect

Applied Sciences Free Full Text Preparation Of Steel Slag Ceramics With Different Mgo Al2o3 Ratios Html

Pdf Comparison Of J Integral From Single Specimen Se T Tests On Api 5l X100 Line Pipe Steel

Solved Qui Physics 0 Chapters Kinetic Theory And 1 Chegg Com

Fujifilm X100s Review Digital Photography Review

Commissioning Of The Prior Proton Microscope Review Of Scientific Instruments Vol 87 No 2

Ijms Free Full Text The Down Regulation Of Clusterin Expression Enhances The Asynuclein Aggregation Process Html

Shklgnfnhwvalm

Effective Chemical Virus Inactivation Of Patient Serum Compatible With Accurate Serodiagnosis Of Infections Clinical Microbiology And Infection

Characterisation Of Lcf Performance Of X100 Weld Joints Mechanistic Yield Strength Modelling Finite Element Analyses And Dic Testing Sciencedirect

Risk Factor Variability And Cardiovascular Outcome Jacc Review Topic Of The Week Journal Of The American College Of Cardiology

Xtool Auto Pro Pad Ebay

Optimization Of Triton X 100 Removal And Ultrasound Probe Parameters In The Preparation Of Multiwalled Carbon Nanotube Buckypaper Sciencedirect

Proteomes Free Full Text Development Of Targeted Mass Spectrometry Based Approaches For Quantitation Of Proteins Enriched In The Postsynaptic Density Psd Html

Latrophilin Gpcr Signaling Mediates Synapse Formation Elife

Enhanced Digestion Of Complex Cosmetic Matrices For Analysis Of As Hg Cd Cr Ni And Pb Using Triton X 100 Sciencedirect

A Surfactant Polymer Wound Dressing Protects Human Keratinocytes From Inducible Necroptosis Scientific Reports

Characterisation Of Lcf Performance Of X100 Weld Joints Mechanistic Yield Strength Modelling Finite Element Analyses And Dic Testing Sciencedirect
Osa Femtosecond Laser Writing Low Loss Waveguides In Silica Glass Highly Symmetrical Mode Field And Mechanism Of Refractive Index Change

Xtool Auto Pro Pad Ebay

A Synopsis Of The Genus Stipa Poaceae In Middle Asia Including A Key To Species Identification An Annotated Checklist And Phytogeographic Analyses1